o) Sebelum mengirimkan artikel, penulis wajib membaca Pedoman Penulis terlebih dahulu.
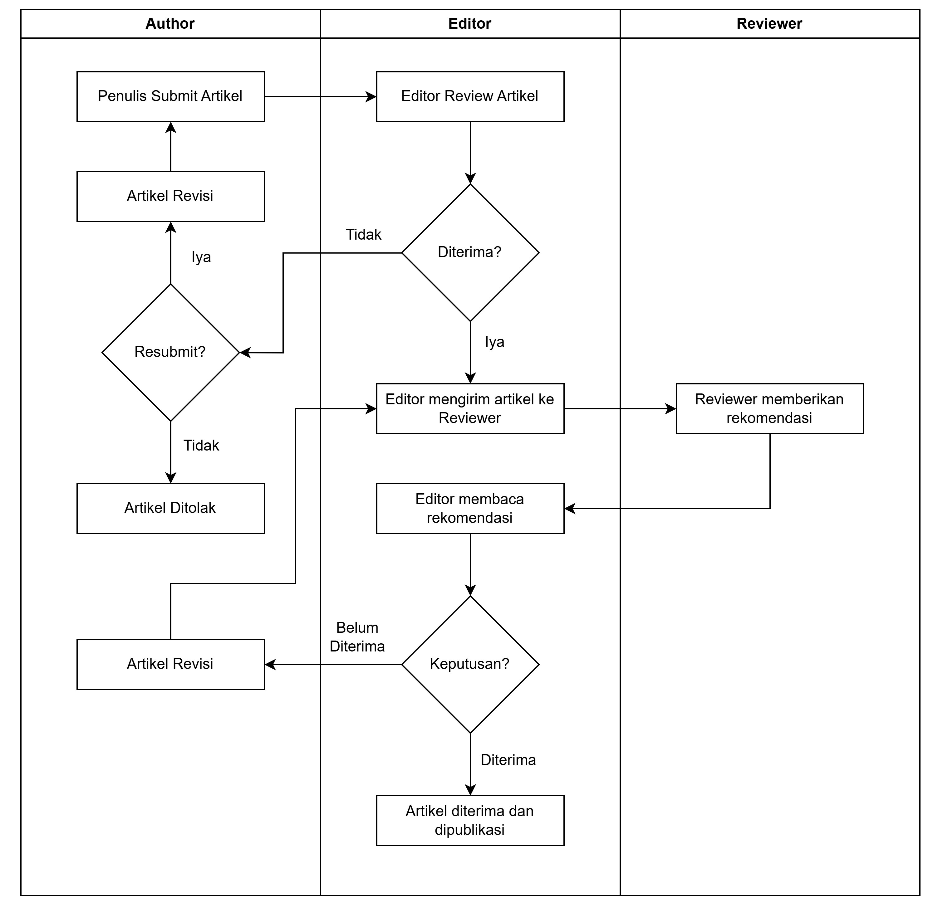
o) Berikut ini adalah diagram alur Proses Peer Review beserta penjelasannya.

o) Sebelum mengirimkan artikel, penulis wajib membaca Pedoman Penulis terlebih dahulu.
o) Berikut ini adalah diagram alur Proses Peer Review beserta penjelasannya.

Editorial Office
Meta Pustaka Intelektual
Bening Regency Blok A9, Desa Kahuripan, Kec. Tawang, Kota Tasikmalaya 46115, Indonesia
Contact : +62 851-7974-9009 (text-only) E-mail : [email protected]
This work is licensed under a Creative Commons Attribution-NonCommercial 4.0 International License.